Résumé de section
-
Faculté: Ecole nationale polytechnique d’Oran.
Département: Génie civil.
Public cible : 2ème année , spécialité Bâtiment durable.
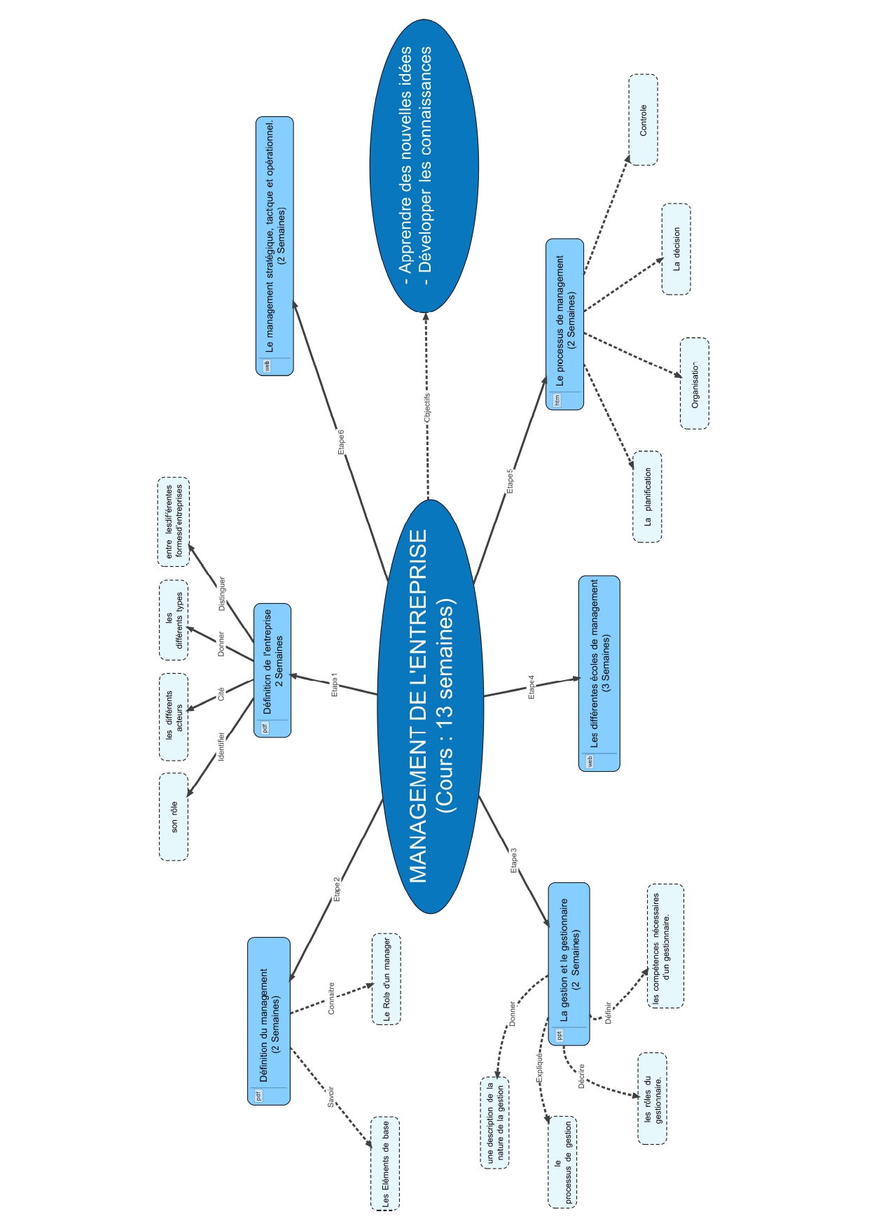
Intitulé du cours : Management de l'entreprise.
Crédit: 03
Coefficient: 03
Durée : 13 semaines
Horaire: Mercredi de 08h15-09h30
Salle: 108
Enseignant : Cours, TD : Mr. Ahmed Amine DOUCENE.
Contact : par mail au amine.doucene.ahmed@gmail.com.
Disponibilité : Au bureau des professeurs : Mercredi de 10h - 11h,et le Jeudi de 09h00 -12h00.
-
- Définir c’est quoi le management ,
- Avoir une notion de base sur l'entreprise de construction,
- Initier l’étudiant d’un premier niveau aux fondements de base du management,
- Présenter d’une façon pratique les principes de base utilisés dans le management des entreprises ,
- Savoir les étapes du management,
- Comprendre c’est quoi le management stratégique, tactique et opérationnel,
- Connaitre les modèles de management.

-
- Définition de l’entreprise,
- Définition du management,
- La gestion et le gestionnaire,
- Les différentes écoles de management,
- Le processus de management,
- Le management stratégique, tactique et opérationnel.

-
-
-
À rendre : mercredi 24 septembre 2025, 00:00
-
Un processus est un ensemble d'activités qui garantit le traitement des inputs et l'apport des outputs. Dans les entreprises, la production des biens et services et le résultat d'un processus inachevé, qui regroupe les différentes activités de l'entreprise.
-
Dans cette perspective, on va essayer de présenter les différentes écoles de management, en commençant par les classiques et en revenant aux approches modernes.
-
À rendre : mercredi 24 septembre 2025, 00:00
-
-
Ouvert : lundi 17 novembre 2025, 08:01Terminé : mardi 18 novembre 2025, 10:01
-