Ce document présente le Lean management, ses outils et les méthodes de résolution des problèmes.
Ce cours est riche d'informations, en commençant par le système de production Toyota qui a donné naissance au Lean management, jusqu'à l'utilisation de ses méthodes.
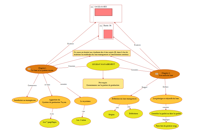
Ce cours est destiné aux étudiants de 4 ème année Génie industriel, spécialité : Management industriel et logistique ainsi aux étudiants de toutes disciplines ayant relation avec le management.
- Enseignant: Noria BENYETTOU
- Enseignant: Naima BOUBOU
- Enseignant: Rabab BOUKLI HACENE
- Enseignant: Samira BOUROUINA
- Enseignant: Zohra BOUTIFOUR
- Enseignant: Latefa GHOMRI
- Enseignant: Habiba HOUARI
- Enseignant: Elhouari MAHMOUDI
- Enseignant: Amel MEBARKI
- Enseignant: Hanane MOKHTAR
- Enseignant: Nadia REBIB
- Enseignant: Mohamed TAHRAOUI
- Enseignant: Wahiba ZAHAF